Autókormány alkatrészek: Minden, amit tudni kell

A kormánymű egyfajta átalakítóként működik autónkban, mely a kormány forgó mozgását alakítja át úgy, hogy vele együtt forogni tudjanak a kerekek is. A kormánykerék elforgatásakor az ún. kormányorsó- és tengely továbbítják a kormányműhöz a forgó mozgást.

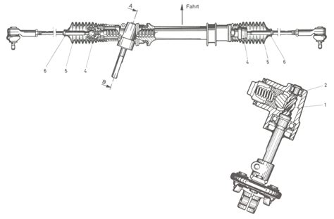
Autókormány rendszer

A kormánymű típusai

Kialakítás szerint több típust is megkülönböztetünk:

  • Fogasléces kormánymű
  • Golyósoros kormánymű
  • Mechanikus kormánymű
  • Szervo kormánymű

Manapság már nem igen találkozni mechanikus kialakítással, csak a nagyon régi, kisebb gépjárművekben, ahol a sofőr kizárólag a saját fizikai erejére számíthat, nincs benne rásegítés. Sokkal elterjedtebb a szervó kormánymű, amit két további alcsoportra bonthatunk.

Szervokormány rendszerek

A régebbi modellekben ún. hidraulikus kormánymű dolgozik, melyben a szervószivattyú hozza létre a kormány mozgatásához szükséges olajnyomást. Létezik egy átmenet a hidraulikus és elektronikus szervorendszerek között: az elektro-hidraulikus rendszer. Ebben egy elektromos motor hozza létre a kellő olajnyomást.

A szervorendszereket megkülönböztethetjük a rásegítőszerkezet típusa szerint is. A személygépjárművek, ill. a 3,5 tonnánál könnyebb kisteherautók esetében fogasléces kormánymű szokott dolgozni, míg a nagy teherautókban, buszokban és kamionokban golyósoros kormánymű.

Autóklíma hibaelhárítási útmutató

A fogasléces kormányműnek négy fő eleme van: maga a fogasléc, valamint az orsótengely, a fogaslécház és a dugattyú.

Fogasléces kormánymű

A szervokormány előnyei

Képzeljük csak el! Milyen fárasztó lenne, ha rásegítés nélkül kellene kormányoznunk a kocsit? Főleg, amikor a jármű áll, és az akár több tonnányi terhet cipelő kerekeket kellene valamilyen irányba elmozdítani, például parkolás alkalmával. Ezen a nehézségen segít a szervóval szerelt kormánymű és más, a kormányszerkezetbe épített mechanikus rásegítők, áttételek.

A leggyakoribb kormánymű megoldás, amikor egyszerűen egy villanymotort tesznek a kormányrúdra, ami abba az irányba segíti a kerekek elmozdítását, amelyikbe a vezető a kormánykereket elfordítja.

A kormánymű nem teljesen önzáró, ami azt jelenti, hogy valamilyen szinten a kerékmozgás visszaköszön a kormánykerék mozgásában. Erre azért van szükség, hogy a gépkocsi vezetője érezze azokat az erőket, amelyek eltérítik az autót a kormányzott irányból, hogy minél pontosabban korrigálni tudjon.

A kormánykereket a kormányoszlop köti össze a fogas kormányrúddal.

Késések az elektromos Land Rover terveiben

TAS65 szervokormánymű működése, szétszerelése, összeszerelése és beállítása

Kormánymű hibák és azok okai

A kormánymű élettartamát nagyban befolyásolja a sofőr vezetési stílusa, az időszakos karbantartások betartása. A leggyakoribb kormánymű hiba talán az, hogy szivárogni kezd a szervóolaj. A kormányműben található szimeringek idővel elhasználódnak, ami miatt tömítetlenség alakul ki a rendszerben. Ezeket nem csak az idő vasfoga teheti tönkre, állhat a kopásuk mögött a kormánymű más részeinek túlzott igénybevétele is. Gondoljunk csak a porvédő harangok sérülésére! Ha víz vagy szennyeződések kerülnek a fémfelületre, az korrodálja, karcolja a kormányművet.

A szivárgás mellett elég gyakori hibajelenség még a kormánymű kopogása is. Ennek hátterében legtöbbször a kopott orsótengely vagy fogasléc-fogak szoktak állni. Ritkábban, de szóba jöhet a támasztópersely vagy a csapágy kopása is kiváltó okként.

Egyértelmű kormánymű hibára utaló jel lehet a kormánykerék szorulása. Ilyenkor több alkatrész meghibásodása is szóba jöhet kiváltó okként. Ott van például a szervópumpa vagy a szerkezethez tartozó csőrendszer. Előbbinél a tömítések teljes kopása is okozhat problémákat. Ugyanígy megszorulhat a kormány az ékszíj csúszása következtében.

Súlyos kormánymű hibára következtethetünk abból, ha túl könnyű mozgatni a kormánykereket. Amennyiben nyikorogni hallod a kormányművet, lehet, hogy tönkrement a kormányrásegítő, vagy túl száraz a kormányoszlophoz tartozó vezetőpersely. Bizonyos esetekben a szervófolyadék kifogyása a pumpából is okozhatja a rendellenes hangot.

Rettegett kormánymű-probléma még a lógás, amit jellemzően a csapágy, esetleg a támasztópersely túlzott kopása szokott eredményezni.

Vélemények a Bardi Auto traktor alkatrészeiről

Kormánymű rendelés

Kormánymű rendelésekor mindenképp utána kell járnia, az Ön autójában milyen típusú dolgozik. Az első kérdés, hogy mechanikus vagy szervorendszer?

Számos bontott és új alkatrész elérhető a piacon, mint például:

  • Kormányművek
  • Szervó szivattyúk
  • Szervó csövek
  • Elektromos szervó szivattyúk

Valamint különböző típusokhoz:

  • BMW
  • Mercedes
  • Audi
  • VW
  • Opel
  • Ford
  • és sok más...

A fenti katalógusból nézd ki a cikkszámot, mi pedig megírjuk neked az árat!

Sportkormányok és tartozékok

Sportkormányok rögzítésére való mutatós dekor csavar szett. Gyorscsatlakozós a kormányagy és a sportkormány közé szerelhető alkatrész. A középső gyűrű felhúzása után a kormány egy mozdulattal levehető. Visszarakáskor a kormány a korábbi pozícióba áll. Osztóköre alul és felül is 6x70 mm.

Fontos: Csak szakember építheti be!

tags: #autókormány #alkatrészek